
浅谈医疗器械动物试验研究——决策、设计和质量
为贯彻落实《关于深化审评审批制度改革鼓励药品医疗器械创新的意见》总体要求,减少不必要的动物试验数量,指导申请人在最小负担下更高质量地开展动物试验研究,国家药监局医疗器械技术审评中心成立了动物试验研究专项工作组,组织编写了《医疗器械动物试验研究注册审查指导原则第一部分:决策原则(2021年修订版)》《医疗器械动物试验研究注册审查指导原则第二部分:试验设计、实施质量保证》(以下简称《指导原则》)。《指导原则》已于近日由国家药监局发布。
医疗器械动物试验定义及作用
医疗器械动物试验是根据试验目的,选用符合试验要求的动物,在预先设计研究方案规定下,进行产品可行性和/或安全性和/或有效性研究,观察、记录动物的反应过程及结果,以确认医疗器械对生命活动的作用和影响。
医疗器械的安全性和有效性评价是根据《医疗器械安全和性能基本原则清单》(以下简称《清单》),结合风险分析,利用实验室研究、动物试验研究、临床评价等证据模块进行系统评价的过程。《清单》中规定,在开展风险管理时,申请人应当识别、消除和控制风险,确保每个危险相关剩余风险可接受。在实施每一项风险控制措施后,应对其有效性予以验证/确认。动物试验是确认风险控制措施有效性的手段之一。
医疗器械动物试验研究总体原则
医疗器械动物试验遵循替代、减少、优化(3R,Replacement,ReductionandRefinement)、设计和质量(DQ,DesignandQuality)原则。申请人需注重动物的福利保护,科学设计试验方案,并在有效运行质量管理体系下实施动物试验。设计是实现3R原则的软件和科学基础;在有效运行质量管理体系下实施是实验的硬件和设施基础;3R+DQ原则是为避免过度开展动物试验,获取科学、合理、客观、可信动物试验数据和证据的原则保障。
科学决策开展医疗器械动物试验的必要性
医疗器械种类繁多,但并不是所有产品均需开展动物试验,申请人宜在产品设计开发阶段参考《指导原则》中“决策开展动物试验的流程图”,结合动物福利伦理原则、风险管理原则,决策是否需开展动物试验。
申请人宜尽可能地通过前期研究,如实验室研究,对风险控制措施的有效性进行验证。仅在实验室研究数据信息不足的情况下,才考虑通过动物试验开展进一步确认。建议优先选择非活体研究、计算机模拟等方法替代动物试验,充分利用已有的同类产品动物试验数据或通过与市售同类产品进行性能对比等方式获取证据,以减少动物试验。
若产品采用新的作用机理、工作原理、设计、主要材料/配方、应用方法(如手术操作)、增加新的适用范围、改进某方面性能等,申请人应针对产品创新点/变化引入的相关新增风险进行评估,并考虑通过动物试验对风险控制措施有效性进行确认。
医疗器械动物试验研究方案设计
良好的动物试验设计既能保证采用尽可能少的动物进行科学数据分析,又能够科学、合理地评价医疗器械产品的可行性、安全性和有效性。申请人宜结合产品的作用机理、工作原理、设计特征等方面进行研究方案设计。但目前试验设计存在试验目的不明确、方案缺失或模式化的问题。
试验目的不明确将导致动物试验研究的滥用,或不能充分利用最少的实验动物获得最多的研究数据信息。医疗器械动物试验研究应以试验目的为导向,在无明确试验目的时,应避免开展动物试验研究。试验目的一般可分为确认产品的可行性、安全性和有效性。例如对于创新医疗器械,初期动物试验研究可能是为了确认产品的作用原理、工作机理是否可行,或是为了识别新的非预期风险,从而进一步改进产品设计。但由于产品性能难于直接在人体中评估,如可吸收防粘连医疗器械的防粘连性能,组织修复材料引导组织再生和重塑,多孔涂层关节类产品或3D打印多孔结构产品的骨结合效果,动物试验研究可对这些性能进行评估。
试验方案的合理设计是动物试验研究过程可追溯、结果可信的重要保障。方案缺失的研究可能导致研究数据难以重复和再现。采用模式化方案可能导致不能恰当评估产品可行性、安全性和有效性的情况出现。虽然同类产品的动物试验研究具有重要的参考价值,但由于不同产品在设计上并不相同,在识别同类产品共性危害的基础上,更需根据产品的设计特征和风险识别过程,进一步合理设计研究方案。如不同的生物可吸收产品,不同产品间降解特征的差异会导致观察时间点、评价指标的不同。
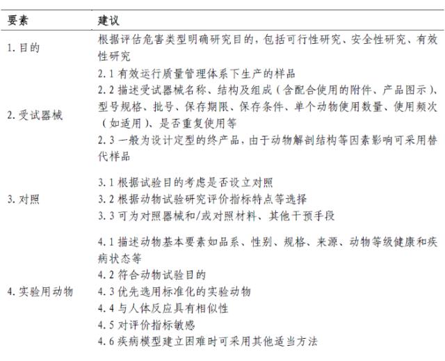
在动物试验研究方案设计中需考虑多种因素,如试验目的、受试器械和对照、动物及动物数量、观察时间、评价指标等,具体设计要素的建议可参考下表。
在有效运行质量管理体系下实施动物试验
在医疗器械的设计开发中,需特别注意建立质量管理体系意识。质量管理体系是将前期的研究数据转化为医疗器械注册证据的重要保障。动物试验研究数据作为医疗器械设计开发中的重要证据之一,试验中所用的样品应是在研制体系下生产的样品,动物试验也需在相应受控的质量管理体系下进行。只有在有效运行的质量管理体系下获得的动物试验研究的科学证据,才可作为医疗器械产品安全性和有效性评价的证据。
动物试验实施过程中,应严格按照研究方案和相应的操作规范文件,记录试验产生的所有数据,并保证数据记录及时、直接、准确、清晰和不易消除。申请人作为第一责任人,应保证试验数据完整、真实、可靠、可追溯,结果可信。按照已建立的质量管理体系要求,质量保证人员应对动物试验项目进行审核并出具质量保证声明,确认是否准确完整地描述了研究的方法、程序、结果,是否真实全面地反映了研究的原始数据,应当确认试验是否符合指导原则的要求。(作者单位:国家药监局医疗器械技术审评中心)